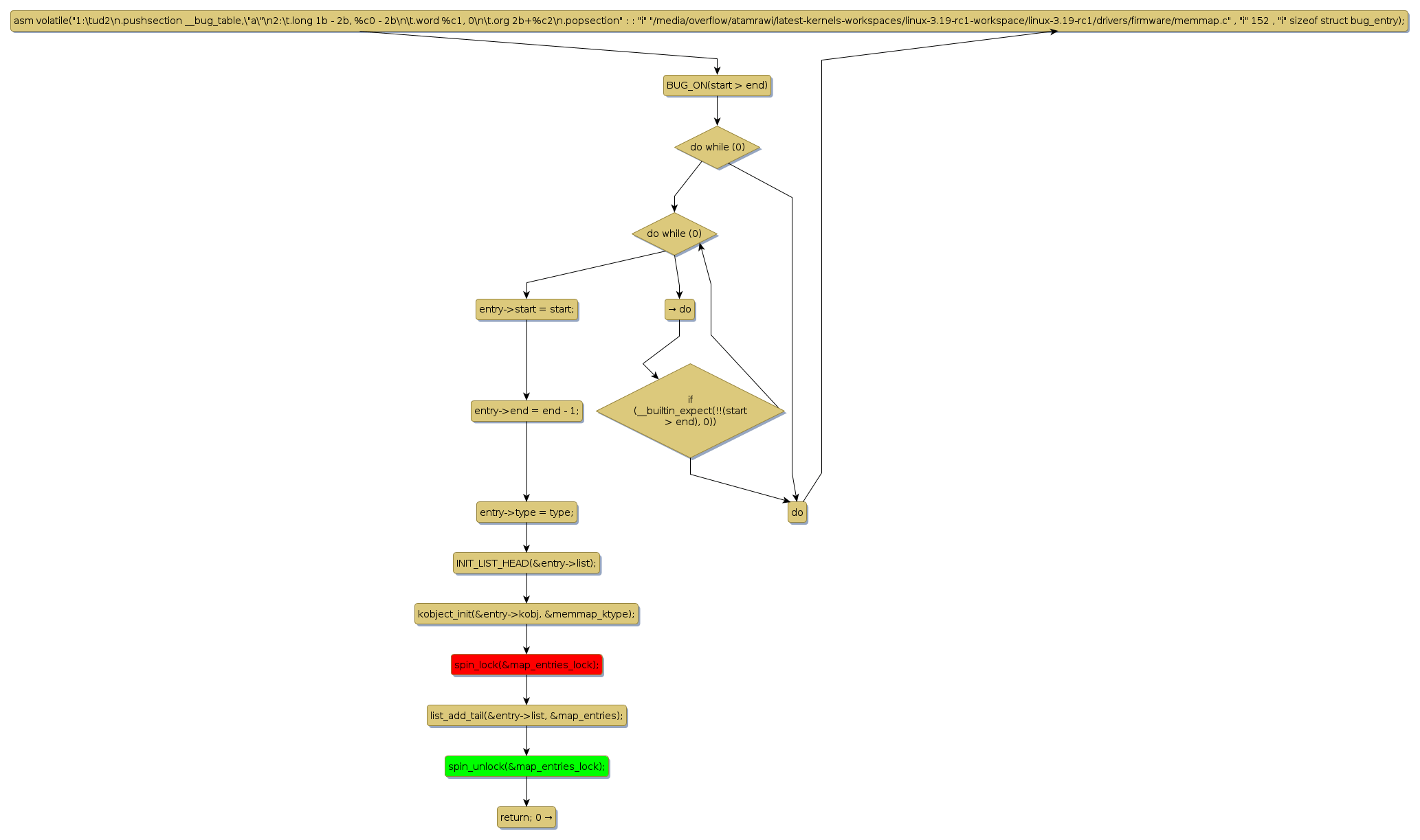
Instance Verification Kit (IVK)
spin lock @ [4870+29+/linux-3.19-rc1/drivers/firmware/memmap.c]
Instance Signature: map_entries_lock
|
The Matching Pair Graph:
|
|
Function Name
|
Control Flow Graph (CFG)
|
Events Flow Graph (EFG)
|
Source Correspondence
|
|
firmware_map_add_entry
|
|
|
[4594+22+/linux-3.19-rc1/drivers/firmware/memmap.c]
|